破局 B 类赛事!聊大 3S 实验室揽获 GIS 行业双特等奖,47 项大奖筑牢育人标杆
作者: 发布日期:2025-12-18 浏览:
近日,英国上市365 3S 实验室在 GIS 领域赛事中迎来 “双爆时刻”—— 不仅在教育部认可的 B 类赛事(一带一路暨金砖国家技能发展与技术创新大赛)中实现核心赛项突破,更一举斩获GIS 行业内双特等奖,累计 47 项国家级奖项的亮眼成绩,将实验室创新型人才培养的硬实力推向行业前沿。

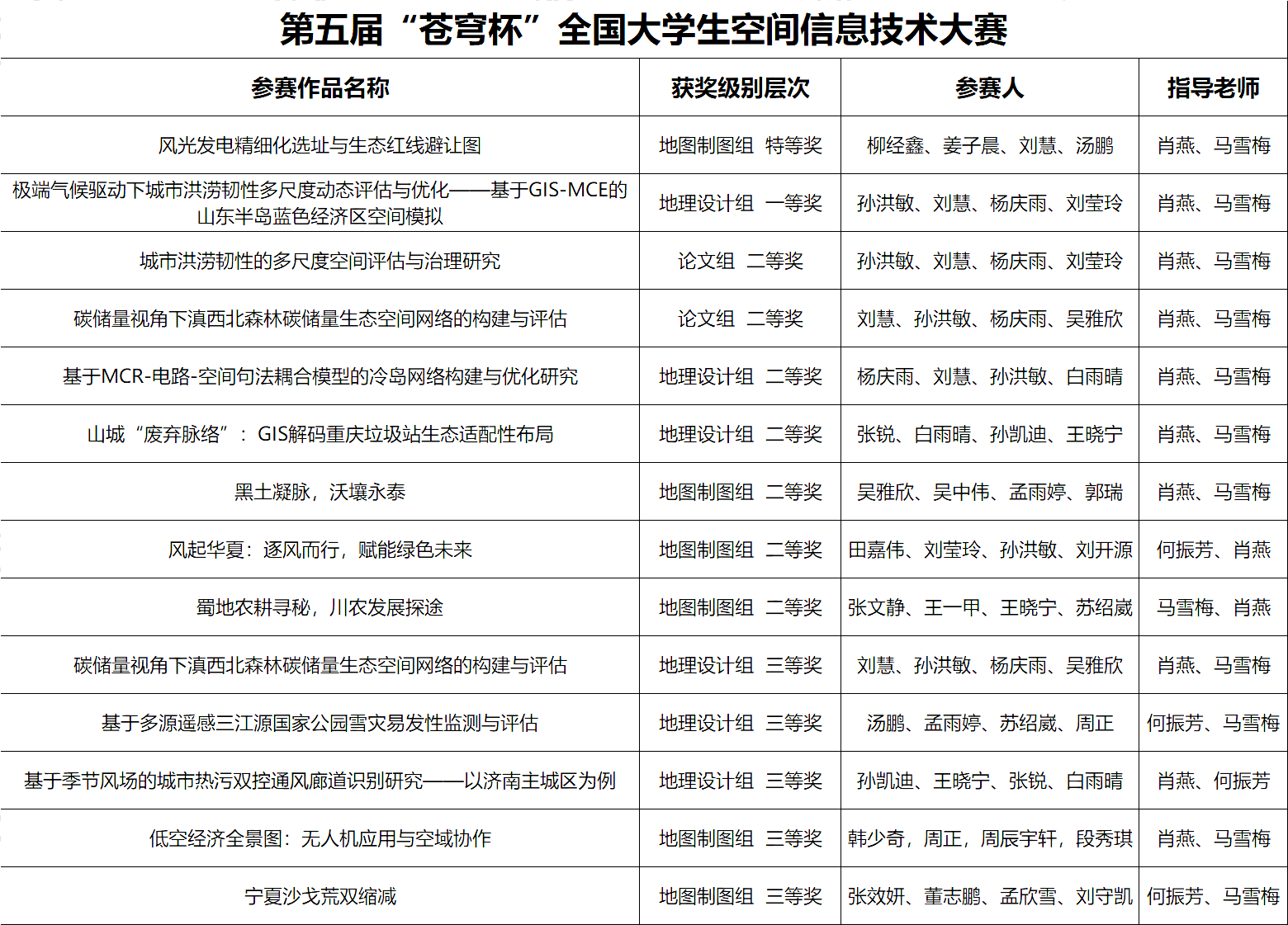
作为深耕 GIS 领域的核心育人平台,聊大 3S 实验室此次的突破极具含金量:其一,在B 类赛事 —— 一带一路暨金砖国家技能发展与技术创新大赛(时空智能应用创新赛项)中,马雪梅、肖燕老师指导的孟雨婷、王晓宁、郭瑞、尹思凯团队紧扣低空经济战略,融合时空智能与数字孪生技术,从众多高校中突围斩获国家级二等奖,实现实验室在该类高规格 B 类赛事中的关键突破;其二,在 GIS 行业顶尖赛事中一举拿下 “双特等奖”—— 尹思凯团队的《智碳云图 — 智慧碳服务与管理系统》登顶第十七届全国高校 GIS 技能大赛高级开发赛道特等奖,柳经鑫团队的《风光发电精细化选址与生态红线避让图》则斩获第五届 “苍穹杯” 全国大学生空间信息技术大赛地图制图组特等奖,两大顶级赛事的 “双特” 荣誉,成为全国高校 GIS 领域罕见的成果突破。

此次赛事成果的 “含金量” 不止于 “双特” 与 B 类突破。在第 23 届 SuperMap 杯高校 GIS 大赛(GIS 领域权威赛事)中,实验室学子延续强势表现:郭瑞团队的《基于 GIS 的社区嵌入式智慧养老平台》获开发组国家级二等奖,吴中伟团队的《河西走廊古今兴荣地图集》拿下制图组国家级一等奖,另有 3 项二等奖、3 项三等奖覆盖开发、分析、制图全赛道;在 “苍穹杯” 赛事中,除特等奖外,地理设计组、论文组还收获 1 项一等奖、4 项二等奖、3 项三等奖,形成 “核心奖项领跑、全赛道覆盖” 的格局。

截至目前,实验室学子在本年度系列赛事中累计揽获 47 项国家级奖项,其中特等奖 2 项、一等奖 5 项、二等奖 19 项,奖项数量与质量均创历年新高。





值得关注的是,此次 B 类赛事突破与 “双特” 斩获,背后是实验室 “赛事对接行业、实践锤炼能力” 的育人逻辑。马雪梅、肖燕、何振芳等指导教师团队始终聚焦 GIS 行业前沿 —— 从 B 类赛事关注的 “低空经济空域管理”“数字孪生工程应用”,到特等奖作品聚焦的 “双碳智慧管理”“新能源生态选址”,均紧扣国家战略与行业痛点,学生作品不仅在技术应用上实现 “GIS+AI”“GIS + 多源遥感” 的融合创新,更具备直接服务行业实践的落地能力,因此多次获得赛事评委 “兼具学术深度与产业价值” 的高度评价。
此次系列赛事的 “破局” 与 “领跑”,是聊大 3S 实验室在 GIS 创新型人才培养领域的又一里程碑。未来,实验室将以 B 类赛事突破为起点,持续深耕行业导向型实践教学,让 “双特” 品质成为育人常态,为 GIS 行业输送更多兼具创新力与实战力的优质人才。
【上一篇】 英国上市365举办“筑牢诚信根基 涵养优良学风”档案填写活动
【下一篇】 没有了