研究揭示浅水湖泊易富营养化的原因
作者: 发布日期:2022-06-25 浏览:
富营养化和有害藻类水华是全球湖库面临的主要环境问题。尽管已投入了大量资源用于控制湖库富营养化和水华,但许多大型湖库藻类水华并未得到有效控制,如太湖、巢湖和美国的奥基乔比湖和伊利湖;甚至一些已修复的湖泊重新出现藻类水华。为什么富营养化基本发生在浅水湖泊或湖湾且难于治理?目前国际湖沼学主要是基于深水湖泊的认知,而浅水湖泊湖沼学的发展较之仍然有限。湖泊水深特征作为湖泊重要的基础条件对湖泊流域氮磷负荷(土地利用类型、人口、经济等)和湖泊内氮磷循环过程具有关键影响。尽管关于湖泊富营养化已有大量研究,而大部分研究主要集中在人类活动、内源和水文气象条件等单独对湖泊富营养化和水华的影响,忽视了湖泊地理特征与上述因子之间的内在联系及其分异机制,使得对湖泊富营养化缺乏科学全面的认知。
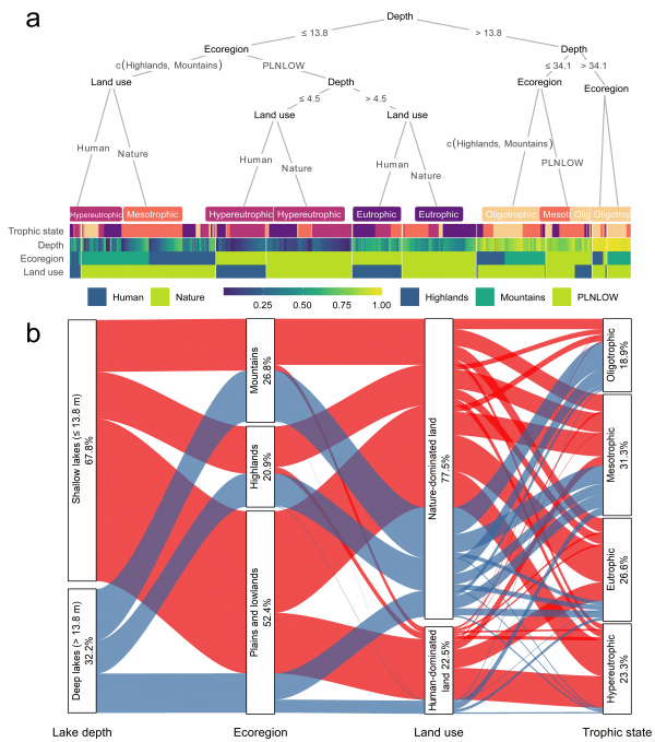
在国家自然科学基金创新研究群体项目和重大项目等的资助下,中国科学院南京地理与湖泊研究所科研团队收集整理了美国和欧洲1151个湖泊(图2)的地理形态特征、营养状态、流域土地利用类型和生态区等相关数据,研究发现湖泊水深特征与人类活动强度和富营养化之间存在内在关系(表1和图3)。根据湖泊起源和流域地形,浅水湖泊往往位于受人类活动影响强烈(农业和城市)的平原和低地地区,大量氮磷等污染物排放使得湖泊外源负荷高,易富营养化和暴发藻类水华(图1)。然而,深水湖泊一般位于以自然土地利用类型(如森林和草地等)为主的山地和高原,人类活动影响较弱,湖泊外源氮磷输入较少(图1)。与浅水湖泊相比,深水湖泊通常容积更大,其环境容量更大,能更好地缓冲、稀释和沉降输入的氮磷营养盐(图1)。此外,浅水湖泊的内源营养盐(特别是磷)可以在水动力作用下悬浮和释放到水柱中,而在深水湖泊中氮磷较难被再次利用,往往沉积在湖底(图1)。
湖泊作为人类经济社会活动的组成部分,是一个有机整体。不同水深特征湖泊所面临的富营养化风险不同,浅水湖泊的地理特征一定程度上决定了其面临更高的外在和内在的富营养化风险。因此,富营养化治理和保护应多关注浅水湖泊,并且富营养化浅水湖泊的治理往往比预期困难。
研究有助于揭示富营养化湖泊治理成功案例大部分发生在深水湖泊(Schindler et al., EST, 2016),以及投入大量资源用于重点大型浅水富营养化湖泊治理(如太湖、巢湖、奥基乔比湖和伊利湖等)但未取得预期效果,甚至一些湖泊水质下降的原因。研究有助于调整关于浅水富营养化湖泊治理和保护的预期,表明了尽管富营养化浅水湖泊的恢复速度较慢,但持续的投入和治理是其恢复的基本保障。

图1.湖泊水深特征与富营养化之间的关系示意图。
从湖泊外源氮磷负荷来看,浅水湖泊(特别是大型浅水湖泊)一般分布于平原和低地地区,这些区域土壤肥沃、农业发达、人口众多和城市环绕,一定程度上决定了该区域湖泊外源氮磷负荷高;相反,深水湖泊主要分布于高原和山地地区,这些地区土壤贫瘠、人口稀少,流域土地主要以自然状态为主,导致深水湖泊氮磷外源负荷往往较低,不易富营养化。与深水湖泊相比,浅水湖泊的容积(蓄水量)较小,环境容量较小且对外源输入营养盐的稀释能力较弱,导致对人为活动更为敏感。此外,在浅水湖泊中,水-沉积物相互作用更普遍,沉积物中营养盐和生物可以悬浮和释放,从而有助于提高湖泊生产力。总体而言,浅水湖泊易富营养化且难治理,富营养化浅水湖泊的治理往往比预期困难。

图2.美国(a)和欧洲(b)1151个湖泊的分布图。
表1.湖泊水深、生态区、流域土地利用类型和营养状态之间的 Pearson 卡方检验和 Cramer’s V系数(*** P < 0.001)。


图3.湖泊水深、生态区、流域土地利用类型和营养状态之间的关系。a.基于湖泊最大水深、生态区、流域土地利用类型、营养状态运用决策树热图分析不同营养水平湖泊的水深阈值。b.浅水湖泊(≤13.8 m)和深水湖泊(> 13.8 m)在不同生态区、流域土地利用类型和营养状态的分布情况。
(来源:https://www.cas.cn/syky/202206/t20220620_4838843.shtml)