中科院昆明植物所在土壤重金属污染植物修复技术方面取得进展
作者: 发布日期:2022-07-04 浏览:
土壤污染是全球性的环境问题,威胁人类健康和影响社会经济的可持续发展。2014年发布的《全国土壤污染状况调查公报》显示,我国土壤总的点位超标率达到16.1%,其中耕地、林地、草地土壤点位超标率分别为19.4%、10.0%、10.4%。从污染物来看,镉(Cd)、镍(Ni)、砷(As)、铜(Cu)、汞(Hg)、铅(Pb)等重(类)金属污染物的点位超标率分别为7.0%、4.8%、2.7%、2.1%、1.6%、1.5%。合理应对耕地重金属污染是当前我国民生改善急需解决的现实问题之一。除了控制新的污染源,对已污染的耕地土壤需要进行人为修复以阻止土壤中的重金属进入地下水或食物链。相对于物理和化学修复方法,利用植物吸收和富集重金属的天然特性发展起来的植物提取(phytoextraction)技术具有简单、经济、绿色等不可替代的优点,是去除土壤中重金属的有效方法。目前,包括重金属超富集植物(hyperaccumulator)在内的许多植物已经被用于修复重金属污染土壤的研究或工程中,但是植物提取的效率仍受制于多种因素。因此,选育优良的重金属污染修复植物资源并解析植物耐受和富集重金属的潜在机制对于通过植物修复技术应对突出的耕地重金属污染问题具有重要意义。
中国科学院昆明植物研究所许建初研究团队的博士李雄多年来从事植物对重金属的响应机制和植物修复技术的相关研究,已取得多项研究成果。2022年,研究团队在土壤重金属污染植物修复资源筛选及植物响应重金属的根际机理方面取得进展。
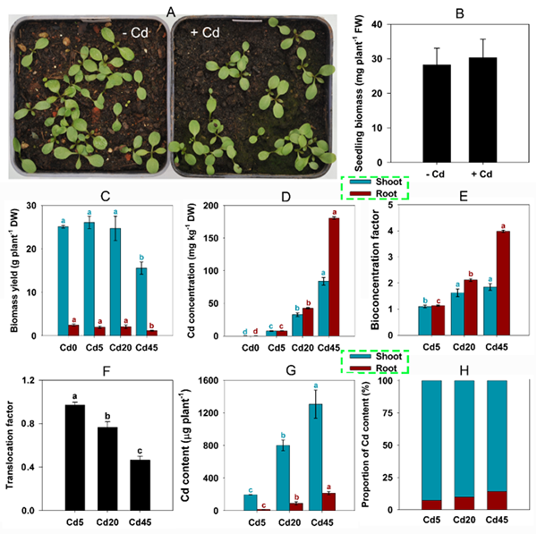
研究人员在筛选过程中发现大花金鸡菊(Coreopsis grandiflora)对重金属Cd具有较强的耐受性,能在20 mg/kg左右的土壤Cd浓度下生长良好。在5-45 mg/kg的土壤Cd浓度下的地上部分Cd富集系数(1.09-1.85)和Cd转运系数(0.46-0.97)表明大花金鸡菊是一种Cd富集型植物(图1),可以考虑用于土壤Cd污染的植物修复。在20 mg/kg土壤Cd胁迫下,大花金鸡菊体内的抗氧化酶(比如SOD、POD和CAT)和多种游离氨基酸(包括Pro、His和Met等)被显著诱导参与Cd解毒。在植物根际,多种微生物类群的丰度在Cd污染下显著改变,这种变化和土壤pH、Cd或有效钾(K)浓度紧密相关。多种植物生长促生微生物类群(Nocardioides, Flavisolibacter, Rhizobium, Achromobacter和Penicillium等)在Cd胁迫下显著富集,这些微生物类群可能有助于维持Cd胁迫下大花金鸡菊的生长和活力,其中Rhizobium, Achromobacter和Penicillium等类群可能直接影响植物对Cd的吸收。此外,Rhizobium和 Penicillium等潜在的解K菌还可能参与了土壤中K的活化,从而调控植物对Cd的吸收。该研究从植物生理和根际效应方面解析了大花金鸡菊耐受和富集Cd的潜在机制,研究结果以Physiological and rhizospheric response characteristics to cadmium of a newly identified cadmium accumulator Coreopsis grandiflora Hogg. (Asteraceae)为题,发表在Ecotoxicology and Environmental Safety上。
研究人员通过种子萌发实验发现药用大黄(Rheum. officinale)、掌叶大黄(R. palmatum)和鸡爪大黄(R. tanguticum)对重金属Cd和Pb都具有一定耐受性,与之相符的是3种大黄在Cd/Pb复合污染的土壤中能正常生长。然而,富集系数和转运系数表明3种大黄对Cd有较强的吸收和转运能力,但对Pb的吸收能力弱,说明3种植物对Cd和Pb具有不同的应对策略,在修复土壤Cd污染方面具有一定潜力。相对于未种植植物的土壤,3种大黄根际土壤的理化性质变化相似,但是3种大黄各自募集了一些不同的根际细菌(图2),这可能是由它们不同的根系特征决定的。3种大黄根际各自募集的不同植物生长促生菌可能促进了它们在Cd/Pb胁迫下的生长和活力,一些根际细菌可能直接影响植物对Cd和Pb的吸收。该研究促进了对同属植物响应重金属特性异同的理解,研究结果以Phytoremediation potential evaluation of three rhubarb species and comparative analysis of their rhizosphere characteristics in a Cd- and Pb-contaminated soil为题,发表在Chemosphere上。
上述研究为修复土壤重金属污染筛选到新的植物资源,并有助于理解植物适应重金属污染土壤的根际机理。研究工作得到中科院青年创新促进会和国家自然科学基金的支持。

图1.大花金鸡菊对Cd的耐受和富集特征

图2.未种植植物的土壤(BRS)和3种大黄根际土壤(ROS、RPS和RTS)中细菌群落多样性组成
(来源:https://www.cas.cn/syky/202206/t20220629_4839942.shtml)