澄江生物群完整奇虾化石研究获进展
作者: 发布日期:2022-09-25 浏览:
作为最早称霸海洋的大型掠食动物和顶级捕食者,奇虾类动物(anomalocarids)在寒武纪早期的出现,标志着寒武纪大爆发时期金字塔式食物链的存在以及复杂生态系统的建立。奇虾类的身体造型怪异,最大体长推测可超过2米。它们的头部由一双视觉良好的带柄眼、一对多刺的掠食型前附肢以及一只辐射状的口器等器官构成,表现出在捕食上的高度特化;流线型躯干上长有一系列成对的桨状叶和鳃片,分别用于游泳和呼吸;尾部具有一至三对桨状叶组成的尾扇,部分物种还具有细长的尾叉,在运动中可起到转向和平衡的作用。
自1886年在加拿大洛基山脉首次发现以离散前附肢保存的奇虾类化石至今,在130余年的研究史中,古生物学家曾将奇虾类的不同身体零件解释为各种各样的动物。随着全球各地化石标本的发现,特别是完整保存标本的发现和研究,奇虾类被认为是一类原始的节肢动物。奇虾类由最早发现的奇虾属(Anomalocaris)而得名,在分类学上归属于射齿目(Radiodonta)。迄今为止,奇虾类最早的化石记录可追溯到约5.2亿年前的寒武纪早期,最晚延续至约4.0亿年前的早泥盆世;演化历史不短于1.2亿年,并呈现出全球性的地理分布特点。奇虾类所在的射齿目已发现20多个属、30多个种,分属于四个科一级分类单元,包括奇虾科(Anomalocarididae)、抱怪虫科(Amplectobeluidae)、筛虾科(Tamisiocarididae)和赫德虾类(Hurdiidae)。尽管奇虾类多样性高,而完整保存的化石标本却稀少,这使得大部分奇虾类物种缺少除前附肢外的形态和解剖学等信息。奇虾类各科、各属种之间的系统演化关系扑朔迷离,尚未得到较好地解析。
最早发现于云南澄江帽天山的寒武纪早期澄江动物群是化石宝库和世界自然遗产。澄江动物群具有奇虾类确切的最早化石记录,也是迄今保存奇虾类物种多样性最高的化石群。1994年,中国科学院南京地质古生物研究所研究员陈均远带领的研究团队,在《科学》(Science)上发表了包括两块完整标本在内的澄江动物群奇虾类化石,其中一块是在1990年采集于帽天山的奇虾类标本(图1),已成为澄江动物群的标志性符号之一。而发表以来,这块完整的奇虾类化石标本并未得到系统研究,成为奇虾类和早期节肢动物演化研究领域的缺憾。
近日,南京古生物所朱茂炎团队副研究员曾晗、研究员赵方臣等,对包括这块完整的奇虾类标本在内的相关化石进行精细的形态解剖研究。研究发现,这块经典的奇虾类化石标本在前附肢形态、桨状叶数量、尾扇组成等特征上均不同于其他已命名的奇虾类属种,应属于一个新属新种。该研究以这块化石标本为正模式标本,将其命名为帽天山开拓虾(Innovatiocaris maotianshanensis),以纪念陈均远对澄江动物群与寒武纪大爆发研究的贡献。相关研究成果在线发表在《地质学会会刊》(Journal of theGeological Society)上。
该枚帽天山开拓虾正模标本展现出肠道、肌肉等精美的软躯体生物学特征,并揭示了奇虾类头部前附肢、眼睛、头壳等构造之间的空间关系以及颈部、桨状叶等部位的解剖细节。依据这些新的解剖学信息,研究人员与南京古生物所化石复原师杨定华合作,对帽天山开拓虾进行三维艺术复原(图2)。
依据获得的解剖学新线索,科研人员在加拿大布尔吉斯页岩生物群中的加拿大奇虾(Anomalocaris canadensis)标本上,找到了此前未曾报道的相关构造。此外,研究依据离散的前附肢标本,描述了澄江动物群中另外两个可能属于开拓虾属的奇虾类新种,分别为开拓虾未定种(Innovatiocaris? sp.)和多刺开拓虾(Innovatiocaris? multispiniformis)。这些解剖学信息为奇虾类研究提供了宝贵的新数据。
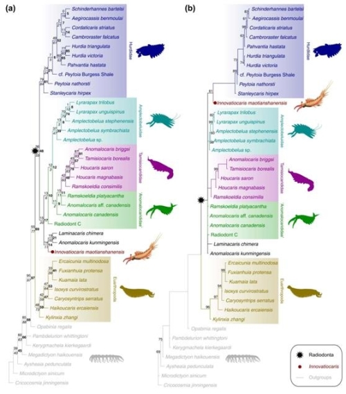
在形态解剖学数据的基础上,该研究采用系统发生方法,重新分析奇虾类的系统学和演化。此前研究表明,奇虾类前附肢在基部到远端的不同区域有明显的形态分化。尽管这些形态分化特征暗含了宝贵的演化信息,而这些信息没有得到以往系统发生研究的重视。基于此,研究梳理了奇虾类的性状特征,对前附肢不同部位的形态分化进行详细编码,对奇虾类多个属种的数据进行补充和修订,并采用简约法和贝叶斯法进行演化树重建。相对以往研究,此次奇虾类系统发生关系的解析度得到明显提高。同时,研究根据研究数据对奇虾类四个科之间的演化关系、部分奇虾类物种的演化位置等方面提出了新观点(图3)。系统发生分析表明,帽天山开拓虾不属于已知的奇虾类四个科,其演化位置位于非赫德虾类的基部或赫德虾科的基部,靠近赫德虾科和非赫德虾类的分异点,即接近奇虾类演化树的根部。因此,帽天山开拓虾为奇虾类的起源和演化提供了重要参考点。
研究工作得到国家重点研发计划、中科院战略性先导科技专项(B类)、国家自然科学基金、江苏省自然科学基金、现代古生物学和地层学国家重点实验室等的支持。

图1.帽天山开拓虾(Innovatiocaris maotianshanensis)正模式标本及解释图

图2.帽天山开拓虾(Innovatiocaris maotianshanensis)三维艺术复原(杨定华制作,曾晗、赵方臣指导)

图3.该研究得到的奇虾类系统发生树,分别为简约法(a)和贝叶斯推断(b)的结果,示帽天山开拓虾(Innovatiocaris maotianshanensis)的演化位置
责任编辑:侯茜