JGR-A:青藏高原地表状况与对流组织间的正负反馈过程研究
作者: 发布日期:2022-10-11 浏览:
气候系统受地气相互作用过程的显著影响,在没有强平流效应的情况下,地气相互作用过程通过驱动云和降水的昼夜循环,极大地影响地球表面的水和能量循环。对于降雨和地表过程的反馈,不同地点和季节的研究结论不同,表明该反馈过程具有复杂的依赖性。然而,现阶段对于这种依赖性知之甚少,并且由于降水对土壤湿度的逆向响应,可能造成低估反馈强度。
针对以上问题,中科院青藏高原所地气作用与气候效应团队运用“青藏高原多圈层地气相互作用(水热交换)综合观测研究平台”观测台站和卫星遥感数据,评估了对流云对蒸发比(EF)变化的响应,分析了地表状态如何影响不同反馈过程中对流的启动和发展过程与机理。研究发现:1.考虑了受大气条件控制的耦合状态后,午后对流云对EF的变化表现出强烈响应,即干耦合状态下的负反馈和湿耦合状态下的正反馈;2.两种耦合状态的地表热通量差异在午后最显著,气象要素的差异在午前最显著。这些结果有效支持了用地面气象数据确定耦合机制。同时用回归树将耦合机制和EF的影响分解为基本的近地表气象元素,也为作者的结论提供了理论支持。
该研究成果近日以“Positive and Negative Surface Feedback and Atmospheric Control of Land Surface Conditions on Convective Organization Over the Tibetan Plateau”为题,发表在《Journal of Geophysical Research: Atmospheres》上,我所马耀明研究员为通讯作者,我所与兰州大学联合培养的博士生杨晨义为第一作者。该研究获得国家自然科学基金项目(91837208)、第二次青藏高原综合科学考察研究(2019QZKK0103)和中国科学院战略性科技先导专项(XDA20060101)等资助。
全文链接:https://doi.org/10.1029/2022JD036884

图1 “青藏高原多圈层地气相互作用综合观测研究平台”台站的位置和分布

图2 干耦合事件中部分云属性的云频率日循环
图a为云顶温度的分布。其中第一行是早上EF>0.65事件的平均云频率。第二行是早上EF<0.50事件的平均云频率。第三行是EF>0.65和EF<0.5之间的云频率变化。从左到右依次为浅对流、对流发展、深对流和降水四种情况。图b为云类型的分布(ISCCP)。图c为云顶高度(CTH)的分布。

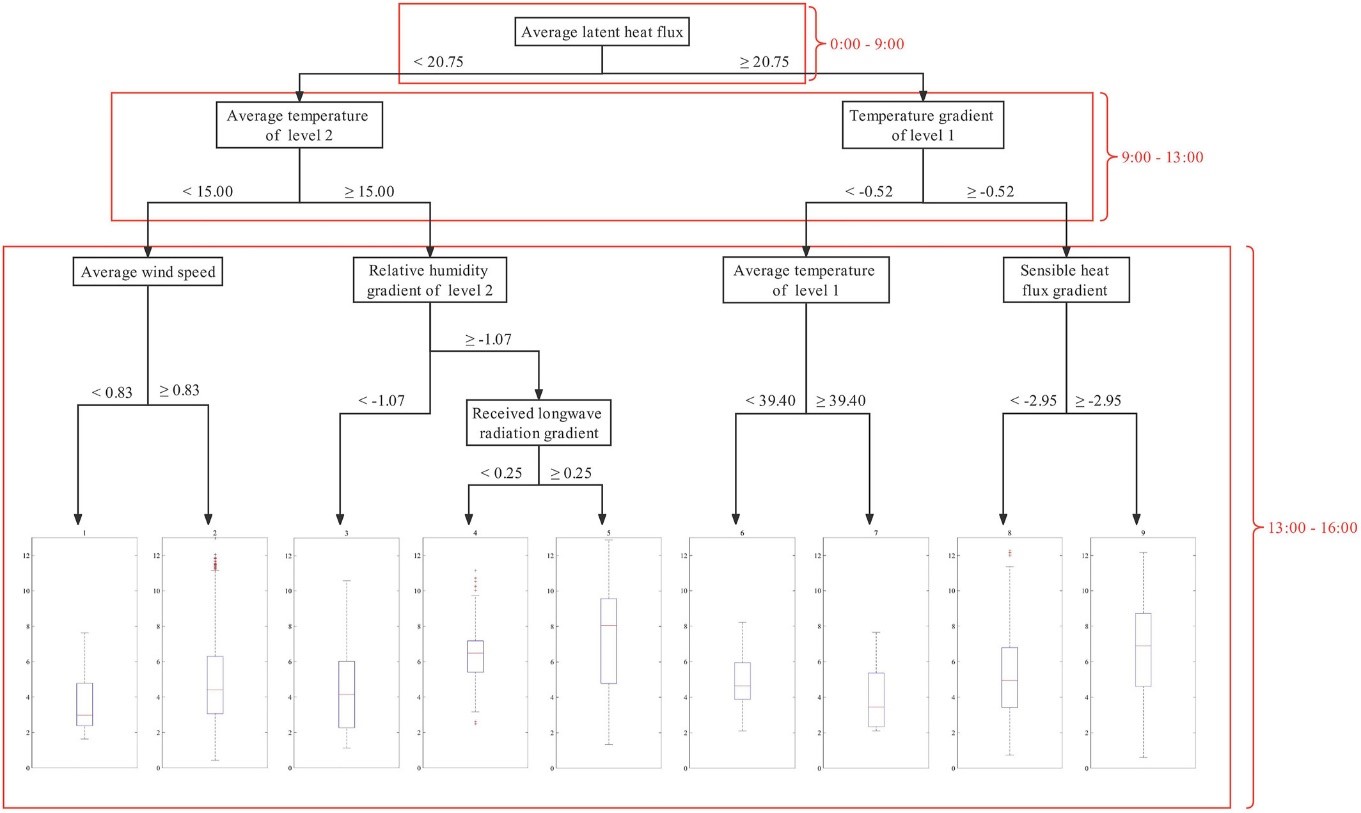
图3 利用观测站提供的近地表气象数据和Himawari-8提供的云顶温度(CTT)建立的一个能够代表时间过程的复合回归树。每次分支仅由该时间段中变量的平均值或梯度确定。底部一行的箱须图显示了每个节点中蒸发比(EF)的分布。在每个箱体上,中心标记表示中间值,箱体的底部和顶部边缘分别表示25%和75%值。虚线延伸到最远的非离群数据点,离群值用“+”单独绘制。
(来源:http://www.itpcas.cas.cn/new_kycg/new_kyjz/202210/t20221010_6521779.html)