中科院新疆生地所在干旱区内陆河流域地下水恢复力分区研究中获进展
作者: 发布日期:2022-11-01 浏览:
受气候变化和人类活动的双重影响,干旱内陆河流域的地下水资源已不堪重负。然而这一重要资源面临严峻的挑战——地下水位下降、土壤盐渍化、土地沙化、植被退化等一系列问题,使脆弱的生态环境更趋恶化。在水资源开发利用已接近或超过极限的干旱区,有关地下水系统恢复力的问题备受关注。因此,识别地下水恢复力的空间分布对合理利用和有效管理地下水资源具有重要意义。
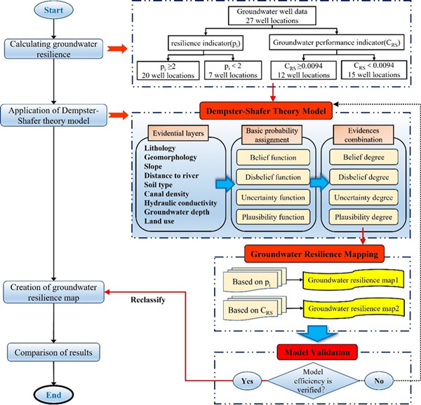
针对上述问题,中国科学院新疆生态与地理研究所荒漠与绿洲生态国家重点实验室绿洲水土过程与机理团队基于和田河流域水文、气象、地质、地下水埋深等数据,结合恢复力指标(CRS和pi)和证据冲突理论(Dempster-Shafer, DS)模型,构建了一种评估地下水恢复力空间分布的方法。
研究结果表明,作为地下水恢复力的量化标准,CRS和pi均可以解决地下水系统恢复力的长期变化问题,恢复力相对较高的区域主要分布在上游绿洲灌溉区及下游河道附近,相对较低的区域主要分布在地下埋深较大及距离河道较远的区域。基于两种恢复力指标和地下水调节因子组成的证据图层构建DS模型,获得地下水恢复力分区图的准确率分别为51.9%(CRS)、66.7%(pi)。地下水恢复力(pi)分区图分为五类:极低(Bel值为0-0.072)、低(0.072-0.171)、中(0.171-0.458)、较高(0.458-0.786)、高(>0.786),分别占区域总面积的3%、30%、30%、22%、15%。研究实现了对和田河流域地下水恢复力空间分布的预测,这为和田地区相关部门进行地下水资源的规划管理提供了科学依据。
相关成果以“Identifying groundwater resilience zones in an arid inland basin using GIS-based Dempster-Shafer theory”为题发表在Journal of Hydrology: Regional Studies。论文第一作者为新疆生地所硕士王跃辉,通讯作者为新疆生地所副研究员施枫芝。该研究得到中国科学院西部学者项目资助。
文章链接:https://doi.org/10.1016/j.ejrh.2022.101232

图1 研究方法流程图

图2. 基于Dempster-Shafer模型的地下水恢复力空间分布:(a) CRS, (b) pi.
(来源:http://www.egi.cas.cn/xwdt/kydt_163364/202210/t20221026_6539969.html)